Issue No: | 1 |
Document Owner: | Cambridgeshire Safeguarding Adults Board & Peterborough Safeguarding Adults Board |
Date Approved: | November 2025 |
Date Published: | 27 January 2026 |
Review Date: | November 2027 |
Table of Contents
1. INTRODUCTION
Adults that go missing are often a concern for all partners involved within Safeguarding Adult Boards. Going missing can be an indicator that a person may be at risk of harm. The reasons for a person to go missing are complex and could be linked to a range of personal, family, or social issues.
It is recognised that a person over 18 years may be missing with no risk through their own choice. Their right to privacy must be observed and details of their location not divulged if this is their expressed decision. If there are however concerns about the safety and well-being of the person or others, a decision may have to be taken to share the details of the location with relevant agencies and within the context of statutory duties and powers to enable safeguarding actions to be taken (e.g. assessment under the Mental Health Act (MHA) or Mental Capacity Act (MCA).
There are specific concerns for adults who have needs for care and support who go missing, including potential risks of significant harm (including failed care visits) or exploitation. This protocol has been developed between Cambridgeshire Police and Safeguarding Adult Boards within the Cambridgeshire & Peterborough footprint. It is designed to ensure a consistent approach across the Cambridgeshire Police Force footprint and recognises that the missing episode of a vulnerable adult requires a multi-agency response. Sometimes this will require a safeguarding adults’ response, sometimes it will require multi-agency responses outside of safeguarding adults’ procedures, for example when a service user is not where they are expected to be when a carer or professional is visiting.
The protocol builds upon Cambridgeshire Police and partner agency policies and processes and is designed with the intention of reducing missing episodes among adults and improving opportunities to safeguard them. The intention is to provide the best possible service to adults who are missing, or at risk of going missing or where there is failed contact.
Multi-agency support is vital for: effective risk assessment; to address the reasons why people go missing or failed contact; provide the necessary help when it is needed; and reduce the likelihood of future missing or failed contact episodes. Police are necessarily involved in missing person investigations at the point of reporting, conducting the search and when a person is found. However, providing an effective response to missing adults is not the responsibility of the police alone.
2. CONTEXT
2.1 Definition of Adult Missing
This protocol uses the Cambridgeshire Constabulary definition of a missing person, which is, “Anyone whose whereabouts cannot be established will be considered missing until located and their wellbeing or otherwise confirmed”. This is the National Police Chiefs’ Council (NPCC) definition adopted by the force and applies to all ages, including children who go missing from home or care.
2.2 Increased risk factors for missing episodes
There are many reasons why an adult might go missing. Common types of missing adult episodes are:
2.2.1 Missing from Hospital Settings – Missing episodes relating to mental distress are a large proportion of the missing adult reports which are dealt with by Police. It is important that a multi –agency problem solving approach is established to tackling the root causes of these missing episodes which could be linked to a range of social and family issues.
2.2.2 Dementia- There is a risk that adults living with dementia can get lost and go missing. Cambridgeshire Constabulary and the Cambridgeshire & Peterborough Safeguarding Adult Boards have embedded the nationally acclaimed Herbert Protocol. This encourages carers and family members to record useful information which could be used in the event of a vulnerable person with dementia going missing. Carers, family members and friends can complete the Herbert Protocol electronically in advance, which records all vital details, such as medication required, mobile numbers, places previously located, a photograph etc. A link to the protocol on Cambridgeshire Constabulary’s website is here People with dementia at risk of going missing (Herbert Protocol) | Cambridgeshire Constabulary.
2.2.3 Care Leavers- Missing adults between the ages of 18-25 who were previously in looked after care are recognised as particularly vulnerable to missing episodes and associated exploitation. Typically, these cases require close liaison with Local Authority Children and Adult services and sharing of information if the person had a history of missing episodes as a child.
2.2.4 Adults with Care and Support needs- failed visits. A failed visit is where there is no access to or contact with the service user at a planned or agreed time/location. Failed visits should be acted on as quickly as possible as the time taken to resolve a failed visit could have an adverse or even fatal consequence for a service user. If a person suspects the individual is at risk of serious harm, critically unwell or that a crime has been committed, they should call 999 immediately.
There are many other known factors that can contribute to an increased risk of an adult going missing. These include (but are not limited to):
- Living in supported accommodation – Adults who live in supported accommodation may be more likely to go missing due to a multitude of factors including substance misuse, associations, and risk of exploitation. Many supported accommodation providers have a policy of contacting the police to raise a missing person’s report after a set timescale, for example, 24 or 48 hours. It is expected that all care and support providers will have individual risk assessments for the people they support, therefore, timescales by which people are reported missing will be linked to individual risk factors as opposed to set timescales. It is more important that residents within supported accommodation provision are appropriately assessed for the likelihood of going missing and the specific risks associated with being missing assessed on each occasion for that individual. Risks will vary considerably for everyone.
- Substance misuse – Adults are more vulnerable to all types of exploitation and missing episodes whilst misusing drugs and alcohol. Vulnerability increases whilst under the influence of substances, and when trying to obtain money to buy substances.
- Domestic abuse – Domestic abuse can be extremely complex and increase the risk of adults going missing for a myriad of reasons. This could either be either the victim going missing, the perpetrator, or in some circumstances it could be both together. Coercion and / or control should always be considered as a contributory factor.
- Learning Disability / Autism / ADHD – According to the charity Missing People, reasons for adults with a Learning Disability going missing could include bullying / harassment, poor physical and mental health, difficulties in engaging with the police and other agencies, lack of suitable accommodation / homelessness, medication issues, addiction, language and communication issues, behavioural problems, transport (getting lost) and meeting strangers online.
- Exploitation / Modern Day Slavery – Adults experiencing or at risk of exploitation, including Modern Day Slavery, are at increased risk of going missing. They may be missing due to experiencing harm, because they are trying to evade the person (s) who has caused them harm and / or because they do not trust services to help them.
3. PRE-REPORTING INFORMATION GATHERING
Prior to reporting a person missing or expressing a “concern for their welfare” professionals should have made their own initial enquiries as an agency having a duty of care for the individual. Reasonable enquiries which are expected to have been made, where possible / appropriate, include:
- Attempts to contact the individual by telephone and in person at their home address
- An initial search of the place they are being reported missing from
- Contact with known next of kin, family members or associates as to their whereabouts (unless not in their best interests)
- Contact with Adult Social Care First Point of Contact Teams for details of any other professionals involved in their care.
It any also be appropriate to request a ‘welfare check’ from Police, which can be completed via the Cambridgeshire Constabulary website: Request police help with a welfare check Cambridgeshire Constabulary
Medium and High-risk Missing Person cases are investigated around the clock. A nominated point of contact from the reporting agency is required who can be accessible to provide further information to police 24 hours a day.
If the person is subject to a court or hospital order this should be made available to police. It is important that initial information is gathered prior (except in imminent risk to life cases) to contacting Cambridgeshire Constabulary, the relevant Local Authorities or making a Safeguarding Adult Concern.
It should be noted that any calls reporting concerns for a person’s welfare to police will likely generate a missing person enquiry if their whereabouts cannot be quickly established.
Consideration needs to be given as to whether the risks to the individual are so significant that police need to be involved in locating them. Can enquiries be made within your own agency and monitored over a period of time?
Adults with mental capacity can make choices regarding their lifestyle and go missing for a variety of reasons and it may be seen as an intrusion into their private life where they are reported missing to police or local authority with no obvious risk to their safety.
3.1 POLICE RESPONSE
When taking a report of a missing person, Cambridgeshire Constabulary will consider a number of factors in determining the risk to the person missing and will tailor the policing response accordingly.
All missing person reports sit within a continuum of risk from low to high-risk cases that require immediate, intensive action.
Cambridgeshire Constabulary use the following nationally agreed risk assessment when deciding on the investigation each Missing episode requires:
LOW RISK
The risk of harm to the subject or public is assessed as possible but minimal. Proportionate enquiries should be carried out to ensure that the individual has not come to harm.
MEDIUM RISK
The risk of harm to the subject or public is assessed as likely but not serious. This category requires an active and measured response by the police and other agencies in order to trace the missing person and support the person reporting.
HIGH RISK
The risk of serious harm to the subject or public is assessed as very likely. This category almost always requires the immediate deployment of police resources. Such resources will include the deployment of officers to engage with the informant and officers to search for the missing person, as well as the deployment of specialist search equipment, such as police dogs, a drone or air support. A senior officer (Inspector or Detective Inspector) will be appointed to oversee the investigation. Considerations around media appeals and family engagement will form part of the senior officer’s investigation strategy.
3.2 LOCAL AUTHORITY RESPONSE (INCORPORATING STATUTORY SAFEGUARDING ADULT SECTION 42 ENQUIRIES)
3.1.1 Safeguarding adults’ response – If an adult is reported as missing to the Safeguarding Adults Multi-Agency Safeguarding Hub (MASH), the appropriate Safeguarding Adults Policy and Procedures will be instigated, ensuring that partner agencies are involved where appropriate.
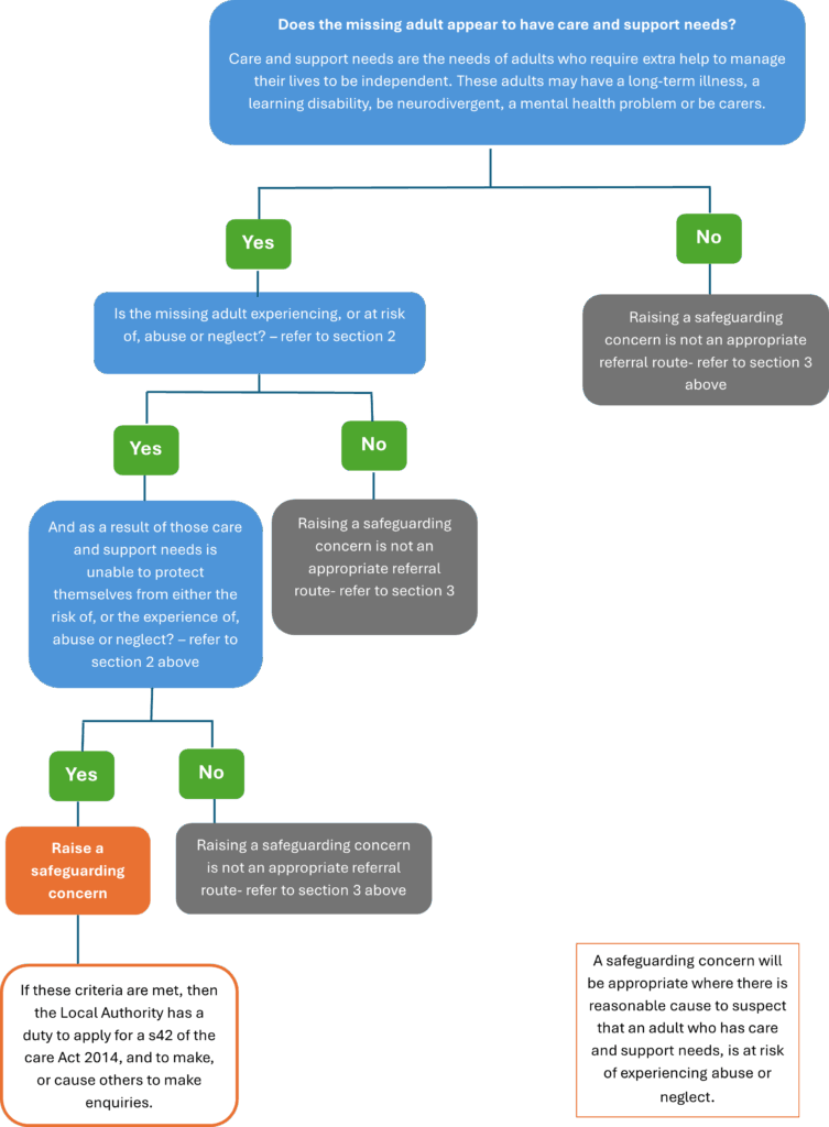
In accordance with Section 42 of the Care Act 2014, local authorities must make enquiries or ensure others do so, when there is reasonable cause to suspect that an adult in its area:
- has needs for care and support (whether or not the local authority is meeting any of those needs) and;
- is experiencing, or at risk of, abuse or neglect and;
- as a result of those care and support needs is unable to protect themselves from either the risk of, or the experience of, abuse or neglect
The Care Act 2014 introduced six key principles which underpin all adult safeguarding work. The six principles can be applied to the strategic oversight and operational response to cases of adult missing:
- Empowerment – people being supported and encouraged to make their own decisions and give informed consent
- Prevention – it is better to take action before harm occurs
- Proportionality – the least intrusive response appropriate to the risk presented
- Protection – support and representation for those in greatest need
- Partnership – local solutions through services working with their communities
- Accountability – accountability and transparency in safeguarding practice
Safeguarding adults’ plans/protection plans devised as a result of a Section 42 enquiry where the person going missing was a feature, might include actions such as:
- completing a trigger plan or appropriate protocol, (i.e. Herbert protocol)
- clarity on who will be notified when there is a concern about the person going missing
- assessment of mental capacity in relation to the missing episodes
- consideration of legal powers available e.g. Mental Capacity Act, Mental Health Act, Inherent Jurisdiction
- Flagging the person’s vulnerability on relevant agency records
- Action against any alleged perpetrators, including disruption activity
- Sharing information about the missing person
- Agreeing safety plans with the person to reduce risks should they go missing in the future – e.g. where might be a safe place to go, planning how to get home, ability to communicate with someone for help
- Addressing the reasons why the person might be going missing
- Supporting family members / carers or staff caring for the person who has gone missing
3.1.2 Responses outside of the safeguarding adults’ framework- An adult might be reported missing to the Local Authority even if statutory safeguarding adults criteria are not met e.g. the missing person might be receiving a service from the local authority.
If an adult is reported as missing to the Local Authority and they do not meet the statutory criteria for safeguarding adults, each individual Local Authority must:
- Determine what the appropriate referral pathway would be.
- This could include but is not limited to:
- If an adult without care and support needs is missing and there is concern that the individual, and / or other individuals, is experiencing, or at risk of, abuse or neglect then Cambridgeshire Constabulary should be notified.
- If the adult is in receipt of social care services but not at risk of abuse or neglect but there is a reported failed visit where there is no access to or contact with the service user at a planned or agreed visit, the Service Provider should follow their own escalation policy and notify the allocated worker (see Missing Person guidance for care providers in the appendix).
- If the missing adult is a former looked after child and aged 18 -25, then check to see if they have an allocated looked after team worker such as a personal adviser.
Consider local referral pathways. Examples include:
- Adult social care
- Housing advice
- Domestic Abuse support
- Substance misuse services
3.3 HEALTH RESPONSE
Primary care organisations should have an increased awareness of groups in society that are more likely to go missing and have low thresholds for action if they miss regular routine appointments.
3.4 ROLE OF SAFEGUARDING ADULTS BOARDS AND COMMUNITY SAFETY PARTNERSHIPS
Safeguarding Adults Boards and Community Safety Partnerships have a duty to help and protect adults in their area, and to help people feel safer, in addition to coordinating and ensuring the effectiveness of their members. Through the operation of this protocol, Safeguarding Adults Boards and Community Safety Partnerships across Cambridgeshire & Peterborough will be assured that statutory and non-statutory partners have arrangements in place to ensure the safety of adults missing from home.
4. POST MISSING ENGAGEMENT
Upon locating a missing person, Cambridgeshire Constabulary will assess whether there are any immediate risk or harm factors which need to be addressed. These could include any physical or mental health needs, as well as any appropriate referrals for ongoing support.
Cambridgeshire Constabulary will carry out prevention interviews for all missing adults reported to Cambridgeshire Constabulary. The Prevention Interview is carried out as part of the found process and is an important step to establish the reasons for the missing episode and identify early opportunities to minimise future harm to them. Use of the Herbert Protocol encourages carers to record useful information which could be used in the event of a vulnerable person with dementia going missing. Carers, family members and friends can complete the Herbert Protocol form in advance, which records all vital details, such as medication required, mobile numbers, places previously located, a photograph etc.
5. ADULTS MISSING OUTSIDE OF THE UK
If it is suspected that a person has gone missing when out of the UK or has left the UK, the following information may ne helpful:
Getting help if someone goes missing abroad GOV.uk
5. Appendix 1
1. Missing People, when may a Safeguarding (S42) Enquiry be appropriate.
In the event of a missing person, it may be suitable for a safeguarding concern to be raised, the please work through the following flow chart to ensure that this is the correct referral route. If after working through the flowchart you are not sure, speak to your line manager for support or the relevant Local Authority for advice and support. In an emergency call 999.
AWOL’s and walkouts, police will not routinely look for patients who are absent without leave from hospital settings, or where a patient has left the hospital without treatment. This includes patients who are late from returning from authorised leave. Decisions to report patients as missing, should be in line with hospital protocols and based on risk assessment. Decisions to raise a safeguarding concern should take account of the guidance below.
2. When considering applying the criteria above to individual circumstances it is useful to consider the following:
- A significant proportion of missing episodes relate to mental distress. It is important to consider the root causes of these episodes, which could be linked to a range of social and family issues.
- People with dementia can get lost and go missing. During these episodes, they may be unable to protect themselves from either risk of harm or risk of abuse.
- Missing adults between the ages of 18-25 who were previously looked after, or who were on the periphery of this cohort, are recognised as particularly vulnerable to missing episodes and associated exploitation.
- Failed visits to people with care and support needs, should be followed up to establish contact with the service user or with someone else to confirm their safety and wellbeing. If a person suspects the person is at risk of serious harm, is critically unwell or that a crime has been committed, they should all 999 immediately.
- Adults who live in supported accommodation may be more likely to go missing due to a multitude of factors including substance misuse, associations, and risk of exploitation.
- Adults are more vulnerable to all types of exploitation and missing episodes whilst misusing substances. Vulnerability increases whilst under the influence of substances, and when trying to obtain money to buy substances.
- Domestic abuse can be extremely complex and increase the risk of adults going missing for a myriad of reasons. This could either be either the victim going missing, the perpetrator, or in some circumstances it could be both together. Coercion and / or control should always be considered as a contributory factor.
- Learning Disability / Autism / ADHD – According to the charity Missing People, reasons for adults with a Learning Disability going missing could include bullying / harassment, poor physical and mental health, difficulties in engaging with the police and other agencies, lack of suitable accommodation / homelessness, medication issues, addiction, language and communication issues, behavioural problems, transport (getting lost) and meeting strangers online.
- Adults experiencing or at risk of exploitation, including Modern Day Slavery, are at increased risk of going missing. They may be missing due to experiencing harm, because they are trying to evade the person (s) who has caused them harm and / or because they do not trust services to help them.
3. If the criteria to raise a safeguarding concern is not met
- An adult may be reported missing to the Local Authority even if statutory criteria for Adult Safeguarding are not met, e.g., the missing person might be receiving a service from the Local Authority, or there may be a concern that they require assessment of potential care and support needs.
- If an adult is reported as missing to the Local Authority and they do not meet the statutory criteria for safeguarding adults, it must be determined what the appropriate alternative pathway would be. This could include, but is not limited to case management, housing advice, domestic abuse support, substance misuse services, common point of entry.
